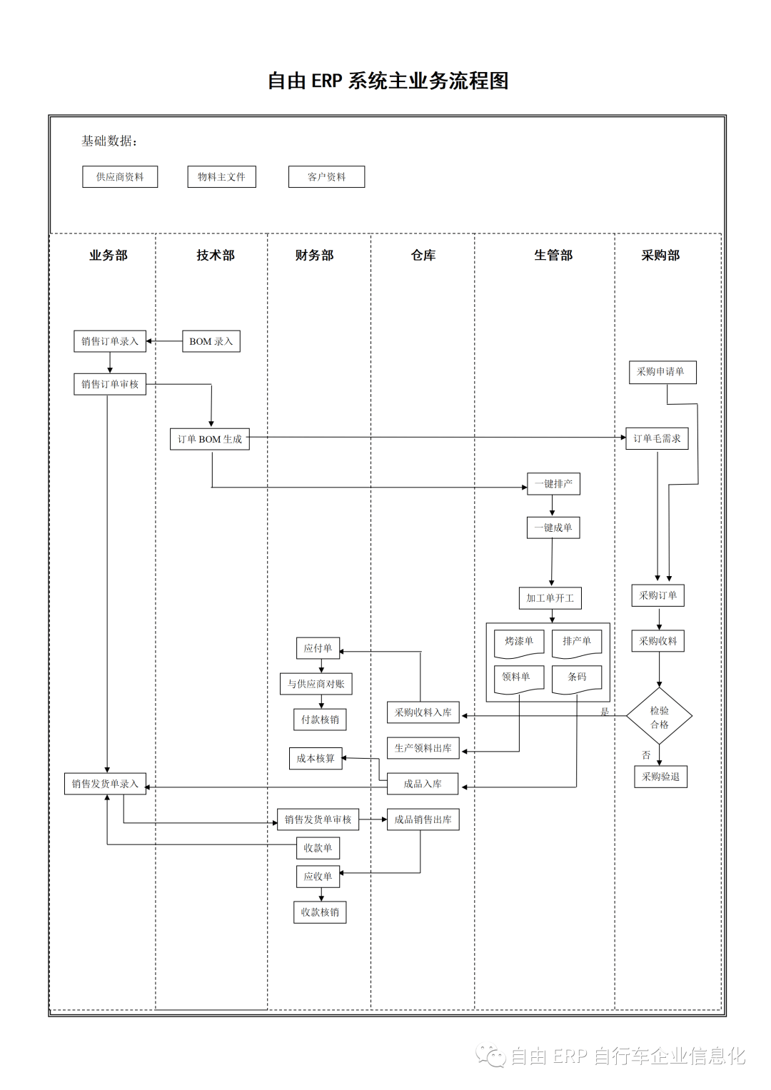
目录 搜索 展开 产品文档使用指南自由ERP新手上路初次登录使用自由ERP说明自由ERP系统账号绑定微信自由ERP系统流程图自由ERP系统名词释义自由ERP版本更新记录自由ERP高频问题⭐电脑无法访问自由ERP系统⭐操作入库无法选择仓库⭐账号密码忘记如何处理⭐登陆ERP提示用户已达上限⭐ERP订单完整撤销流程自由ERP系统使用教程基础管理1、物料主文件维护说明2、配色方案和配色替代的使用3、仓库的使用说明4、供应商维护5、客户维护BOM管理1、标准BOM的使用2、订单BOM的使用销售管理1、销售单2、发货单采购管理1、订单毛需求2、采购及收料3、烤漆单打印的使用说明和配置生产计划1、排产2、加工单的使用仓库管理1、库存的入库与出库2、库存物料查询操作合集3、库存物料变更操作合集核算管理1、应付单的使用2、应收单的使用3、BOM核算的使用4、投入产出统计的使用工资管理1、准备基础数据2、工资录入其他自由ERP常见问题5.1 仓库间物料的调拨5.2 如何打印加工单5.3 如何做仓库结转与盘点锁定5.4 如何对仓库进行盘点5.5 领料单如何按照仓库进行区分打印5.6 半成品订单操作差异5.7 如何调整库存物料单价、金额或者数量5.8 加工单打印条码报错及插件下载5.9 标签的调整5.10 无法删除采购收料单明细、无法取消开工的处理5.11 如何启用库存货位管理功能5.12 ERP系统中关键字总结5.13 物料如何修改单位5.14 如何管理ERP系统用户5.15 仓库出入库申请单的使用5.16 整箱扫码入库的使用5.17 倒扣领料的使用5.18 废品率功能的使用5.19 缺料分析的使用5.20 尾数查询功能的使用及打印5.21 条码查询和条码盘点的使用5.22 如何设置人员账号对应默认仓库5.23 仓库组功能使用介绍 暂无相关搜索结果! 阅读次数:1182 自由ERP系统流程图 作者:自行天下 创建时间:2023-07-19 16:50最后编辑:admin 更新时间:2025-06-25 13:55